Plugin Renderer is a feature that enables the ability to delegate the ad rendering to a component of yours. Such feature turn possible, for instance, the rendering of non-standard ad responses that Prebid Mobile SDK can not render by itself. This integration require from you, in first place, to have a Bidder Adapter implemented in order to handle bid requests from the Prebid Mobile SDK that include your Plugin Renderer.

Everytime that a bid response is received and it reaches the rendering stage, Prebid SDK will delegate the ad view rendering to an existing Plugin Renderer, such as a custom one if this is elected or the default one in any other case.
Take the example on the image below where a BannerView will have its ad view transposed accordingly to the Plugin Renderer status. The inner ad view is handled totally under the hood from the app owner point of view, what makes unnecessary any change on the BannerView loading or initialization.
In case of Interstitial ad this is just inflated in the foreground regardless the view hierarchy.

PrebidMobilePluginRendererPlease notice that all implementation on mobile related to the Plugin Renderer should be provided externally, not in the PBM SDK itself. For instance, an app owner or third party SDK would implement it and initialise it on their own context.
class SampleCustomRenderer : PrebidMobilePluginRenderer {
override fun getName(): String = "SamplePluginRenderer"
override fun getVersion(): String = "1.0.0"
override fun getData(): JSONObject? = null
override fun registerEventListener(pluginEventListener: PluginEventListener?, listenerKey: String?) { }
override fun unregisterEventListener(listenerKey: String) { }
override fun createBannerAdView(
context: Context,
displayViewListener: DisplayViewListener,
displayVideoListener: DisplayVideoListener?,
adUnitConfiguration: AdUnitConfiguration,
bidResponse: BidResponse
): View {
TODO("Handle bid response as you want and return your ad banner view")
}
override fun createInterstitialController(
context: Context,
interstitialControllerListener: InterstitialControllerListener,
adUnitConfiguration: AdUnitConfiguration,
bidResponse: BidResponse
): PrebidMobileInterstitialControllerInterface {
TODO("Handle bid response as you want and display your interstitial ad")
}
override fun isSupportRenderingFor(adUnitConfiguration: AdUnitConfiguration): Boolean {
return when {
adUnitConfiguration.isAdType(AdFormat.BANNER) -> true
adUnitConfiguration.isAdType(AdFormat.INTERSTITIAL) -> true
else -> false
}
}
}
class PpmBannerPluginRendererFragment : AdFragment(), BannerViewListener {
override fun onCreate(savedInstanceState: Bundle?) {
super.onCreate(savedInstanceState)
// Init your Plugin Renderer
PrebidMobile.registerPluginRenderer(SampleCustomRenderer())
initAdViews()
requestAd()
}
}
The fields name, version and data from your Plugin Renderer are added to the bid request by the Prebid Mobile SDK and can be read by your Prebid Bidder Adapter in order to better handle ad requests from a Plugin Renderer taking into account its name, version and the additional values stored on the data field.
The field data can be used as below or with a more complex data structure:
override fun getData(): JSONObject {
val data = JSONObject()
data.put("key", "extra_value")
return data
}
Currently the interface PrebidMobilePluginRenderer provide the ability to render BANNER and INTERSTITIAL only. The compability with more ad formats can be supported in future releases.
It is important to notice that the compliant formats you set on isSupportRenderingFor implementation are taken into account to add your Plugin Renderer to the bid request or not, according to the ad unit configuration that is bid requesting.
The Plugin Renderer feature does not work with GAM Original API since the ad rendering does not happen in the Prebid SDK but externally. Despite that if you are using the regular GAM integration it will work fine.
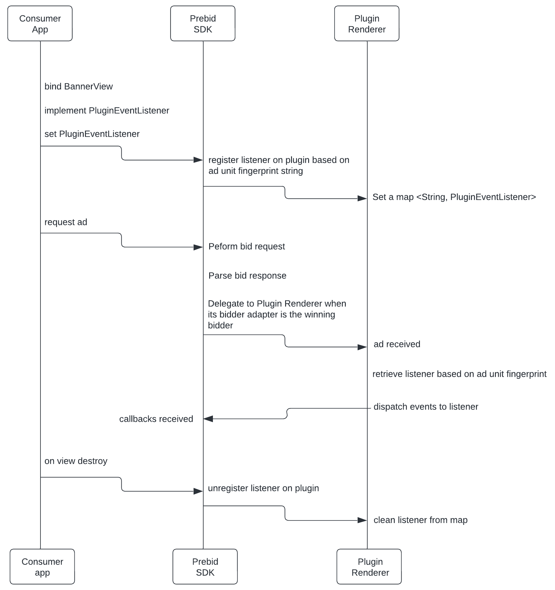
An optional dedicated generic ad event listener is offered in case of the existing event listeners are insufficient to keep your ad consumer fully aware of your ad lifecycle.

PluginEventListenerBannerView instance or InterstitialAdUnit instanceinterface SampleCustomRendererEventListener : PluginEventListener {
// Ensure that the name is the same as your Plugin Renderer
override fun getPluginRendererName(): String = "SamplePluginRenderer"
fun onImpression()
}
class SampleCustomRenderer : PrebidMobilePluginRenderer {
// Store your listeners
private val pluginEventListenerMap = mutableMapOf<String, SampleCustomRendererEventListener>()
override fun getName(): String = "SamplePluginRenderer"
override fun getVersion(): String = "1.0.0"
override fun getData(): JSONObject? = null
// Called whenever an ad consumer wants to subscribe to your ad lifecycle events
override fun registerEventListener(pluginEventListener: PluginEventListener?, listenerKey: String?) {
(pluginEventListener as? SampleCustomRendererEventListener)?.let {
pluginEventListenerMap[listenerKey] = it
}
}
// Called whenever an ad consumer wants to unsubscribe from your ad lifecycle events
override fun unregisterEventListener(listenerKey: String) {
pluginEventListenerMap.remove(listenerKey)
}
override fun createBannerAdView(
context: Context,
displayViewListener: DisplayViewListener,
displayVideoListener: DisplayVideoListener?,
adUnitConfiguration: AdUnitConfiguration,
bidResponse: BidResponse
): View {
val adView = AdManager.getAdView(bidResponse.winningBid?.adm, context)
adView.viewTreeObserver.addOnGlobalLayoutListener(object : ViewTreeObserver.OnGlobalLayoutListener {
override fun onGlobalLayout() {
// Retrieve the ad listener and track your ad event once convenient
pluginEventListenerMap[adUnitConfiguration.fingerprint]?.onImpression()
adView.viewTreeObserver.removeOnGlobalLayoutListener(this)
}
})
return adView
}
override fun createInterstitialController(
context: Context,
interstitialControllerListener: InterstitialControllerListener,
adUnitConfiguration: AdUnitConfiguration,
bidResponse: BidResponse
): PrebidMobileInterstitialControllerInterface { }
override fun isSupportRenderingFor(adUnitConfiguration: AdUnitConfiguration): Boolean {
return when {
adUnitConfiguration.isAdType(AdFormat.BANNER) -> true
else -> false
}
}
}
// Implement your plugin event listener interface
class PpmBannerPluginEventListenerFragment : AdFragment(), SampleCustomRendererEventListener {
override fun onCreate(savedInstanceState: Bundle?) {
super.onCreate(savedInstanceState)
PrebidMobile.registerPluginRenderer(SampleCustomRenderer())
}
override fun initAd(): Any? {
bannerView = BannerView(
requireContext(),
configId,
AdSize(width, height)
)
binding.viewContainer.addView(bannerView)
// Set the plugin event listener
bannerView?.setPluginEventListener(this)
return bannerView
}
// Override and listen events from your plugin event listener
override fun onImpression() {
LogUtil.debug(TAG, "onImpression")
}
}
In addition to this documentation you have samples on hand which can be get from the Prebid Mobile SDK repository:
The following list contains documentation for known supported Plugin Renderer providers.
| Company | Documentation |
|---|---|
| Teads | Teads Plugin Renderer Docs |
| InMobi | InMobi Plugin Renderer Docs |